Monday February 2026

হটলাইন

সেবা এবং ধাপ

নং শিরোনাম সেবার ধাপ কার্যকলাপ
  
অর্পিত সম্পত্তির নবায়ন.সেবা ধাপ দেখুন
নামজারী ও জমাভাগ কেসের ডুপ্লিকেট পর্চা প্রদান দেখুন
জলমহাল ইজারার প্রসেস ম্যাপ দেখুন
অকৃষি খাস জমি বন্দোবস্তের প্রসেস ম্যাপ দেখুন
পেরিফেরিভুক্ত হাটের চান্দিনা ভিটি একসনা বন্দোবস্তোর প্রসেস ম্যাপ দেখুন
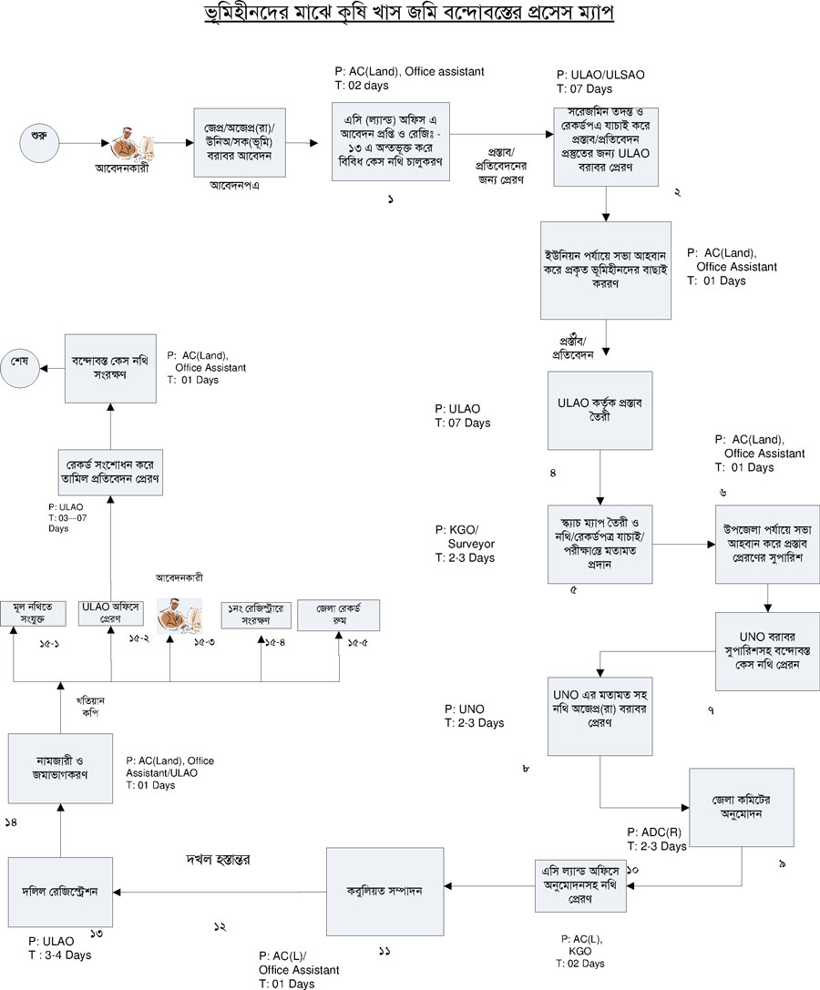
খাস জমি বন্দোবস্তো সেবা প্রদান ধাপ দেখুন
নামজারী, জমাখারিজ, জমাএকীকরণ দেখুন
দেখছেন ১ থেকে ৭ পর্যন্ত, মোট ৭ এন্ট্রি

এক্সেসিবিলিটি

স্ক্রিন রিডার ডাউনলোড করুন